2025年8月7日,73岁的民营企业负责人陈书法被法院宣判无罪,但他的维权之路仍未结束。
2009年12月28日,陈书法与河南汝南县政府签下了一份《协议书》,将其公司在汝南进行的拆迁投资、基础设施投资及公司开发楼盘未售出部分,归汝南县政府所有。汝南县政府承担1200余万元工程债务,并不再追缴陈书法通过土地收取的1695万元。
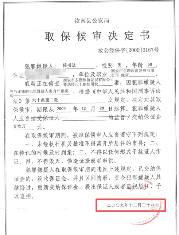
同日,汝南县公安局对此前因“非法转让倒卖土地使用权罪”被刑拘的陈书法取保候审。后来陈书法于2011年被定罪免刑。
时隔14年,陈书法经再审两审改判无罪。他希望认定当年与汝南县政府签订的《协议书》无效,“当年,我被县政府以刑夺产,他们用不到三千万元的纸面资产,拿走我前期上亿元投资的项目。”

返乡投资——
民营企业家回乡投资建设近亿元生态治理工程
项目资金由企业自筹,县政府用土地冲抵
陈书法,1952年出生,河南省南阳市人。2002年,他在陕西西安创办了西安市东湖旅游发展有限公司(以下简称东湖公司),参与了西安某河道治理项目,取得了不错的效果。
陈书法与河南省汝南县的交集产生于2005年。据当年任职汝南县政府的一位负责人回忆,汝南县的汝河因为污水排放等问题,成了一条污水河、臭河。县政府为治理这条河,专程前往西安邀请陈书法,“陈书法到汝南那天,汝南县四大班子的主要负责人都到其入住的宾馆迎接。”

2005年10月11日,双方签订了《汝南县护城河(汝河)生态环境综合治理开发项目协议书》。

《协议书》约定,该项目由东湖公司自筹,投资估算8500万元。投资回报:东湖公司投资,汝南县政府不以现金方式支付,而以约610亩(每亩含征地费8万元)作为东湖公司投资回报,采用招、拍、挂的形式出让,若东湖公司摘牌,从土地拍卖款抵充;若不能摘牌,拍卖款额归东湖公司所有。
2006年1月16日,双方又签订了《汝南县汝河故道生态环境综合治理开发项目合同书》,该合同与此前的协议书相比,项目内容有所变动。
其中,征用土地部分提及,所有征用土地(含公共设施用地),均采用招、拍、挂的方式规范进行。所有拍卖土地经地价评估后按不低于每亩25万元作底价起拍,若摘牌则工程款与土地款冲抵;若未摘牌,汝南县政府按照25万元每亩偿还,多拍部分双方五五分成。
双方另有《补充协议》,约定“项目中所涉及的城市配套费、所得税一律由汝南县政府协调予以免交,建筑营业税按2%征收”。
“前期的项目合作很顺利,经过审计,工程款、垫付的征收款等,共计近1亿元。”陈书法说。
汝南县审计局2008年8月22日的《审计报告》显示,汝河综合治理开发项目,决算总价款9586.9万余元,工程总价调整为1.01亿余元。

联营获罪——
东湖公司与多家企业联营开发340亩土地
被警方以涉嫌逃税、非法转让土地使用权采取刑事措施
陈书法介绍,虽然和汝南县政府签订正式协议的时间为2006年1月16日,但工程项目2005年已正式开工。2006年4月,他们曾邀请第三方会计师事务所进行项目审计,“工程已基本完工,会计师事务所对未完工的部分按预算决算。6月,我们通过招拍挂拿地。”
2006年6月,东湖公司取得汝南县北汝河两侧共380亩土地的使用权,用于房地产开发,共缴纳9500万元土地出让金(用工程款冲抵)。东湖公司自主开发40亩土地,其余土地分别与杜某、付某、方某、王某等人签订联营合作开发协议。
联营协议显示,东湖公司以现有的基础设施和土地参股,负责办理宗地的所有用地手续,并在宗地开发时办理有关环保、人防、规划、消防、墙改、文物等手续,费用由东湖公司承担,负责土地的三通一平和周边环境的建设。合作方向东湖公司每亩缴纳固定收益15万元至45.5万元不等。
据悉,按照联营协议约定,东湖公司应向联营方收取土地收益金1.2亿余元。协议签订后,东湖公司陆续向联营方收取土地收益金1695万余元。
“生态治理工程中,我们公司花了近一亿元,但有关部门是用土地冲抵的,我们自己无力独自开发,只能寻求合作。”陈书法没想到,自己认为合法的联营合作开发模式,最终会为他带来牢狱之灾。
2009年6月25日,陈书法因涉嫌逃税罪被汝南县公安局刑事拘留。8月2日,被逮捕。9月4日,被取保候审。
同年11月12日,汝南县公安局对东湖公司非法转让土地使用权案立案侦查。12月15日,陈书法因涉嫌非法转让土地使用权罪被刑事拘留。

定罪之前——
第二次取保候审当天签下《协议书》
东湖公司上亿元项目归县政府
根据多份资料显示,陈书法在首次被刑拘期间,因突发脑出血被当地医院下病危通知。9月4日取保候审的次日,被送西安某三甲医院救治。第二次被刑拘后,陈书法于12月28日被取保候审,理由系“患有严重疾病”。


回忆起两次刑拘的遭遇,陈书法觉得自己一度与“死神”擦肩。因为刚做过开颅手术,他在看守所时常感觉眩晕,无法按时用药。
2009年12月28日,第二次取保候审当天,陈书法代表东湖公司,与汝南县政府签订《协议书》。

东湖公司当年负责汝南项目的负责人回忆,“12月28日,我站在县商务局的门口,看到陈总从一辆警车上下来,被两名民警带至县商务局二楼的办公室。他的精神状况很不好,低着头,没一点精神。二楼有公司的另一位副总,等待陈总到场签字。”

这份《协议书》显示,双方在该协议签字盖章生效前签订的有关开发合作协议、合同、约定等全部终止履行;东湖公司进行的拆迁投资、基础设施投资及公司自己开发楼盘未售出部分,归县政府所有;东湖公司所拖欠债务共1207万元,由县政府负责偿还;东湖公司向其转让土地的开发商收取1695万元,县政府不再追缴;东湖公司在汝南尚未开发的全部剩余地产由县政府无偿收回处置等。
其中还约定“东湖公司就开发事项,针对汝南县政府及有关部门所提复议申请、司法诉讼等由其公司在本协议生效前自愿撤回”。
协议书下方,盖着“汝南县人民政府”的印章,法定代表人处,签字为“毕某德”,系原汝南县委常委、常务副县长。

“我签了合同,从此离开汝南。汝南县政府通过近3000万的纸面资产,拿走了我上亿元投入的项目,我只能妥协。”陈书法无奈道。
定罪免刑——
警方侦查两年后,陈书法被县法院定罪免刑
一名县领导称,判决引用的证言并非他提供
2011年8月11日,汝南县检察院指控陈书法犯逃税罪、非法转让土地使用权罪,向汝南县法院提起公诉。
汝南县法院2011年11月30日出具的《刑事判决书》显示,法院认为,东湖公司没有采取欺骗、隐瞒手段进行虚假纳税申报,主观上没有逃税的故意。公诉机关指控陈书法犯逃税罪的事实不清、证据不足,本院不予支持。
陈书法取得380亩土地使用权后,以牟利为目的,违反土地管理法规,未经批准私自采取联营合作开发的方式非法转让土地使用权,其行为构成非法转让土地使用权罪。但因部分土地拆迁尚未完成,土地使用权未发生实际转让,东湖公司也未按合同约定收取他人的土地收益金,本案所造成社会危害性小。
判决:陈书法犯非法转让土地使用权罪,免于刑事处罚。
华商报大风新闻记者注意到,《刑事判决书》的证人证言部分,提及汝南县人大常委会原副主任赵某发与汝南县商务局原负责人谢某青证明,东湖公司取得380亩土地的使用权,没有人答复东湖公司可以用取得的土地使用权进行抵押、转让、联营开发。
2026年,赵某发谈及这份证言时表示,陈书法是当年汝南县的领导请来的,判决书中称“没人答复可以合同转让、联营开发”一事,他不记得曾签字、提供相关证明,“他们找我谈话,我的原话是,这是共同开发,非常常见,谁也不能说上亿元的项目,必须要一个人开发。”他认为,陈书法找人合作开发,没有问题。
记者尝试联系谢某青,电话无人接听。公开资料显示,2023年7月28日,谢某青涉嫌严重违纪违法接受审查调查。
迎来转机——
上级法院评审发现,办案程序严重违法
审判委员会上,院长先转达了县领导的意见
“我后来才知道,定罪免刑并不是无罪,我是一名有罪之人。”陈书法觉得,定罪免刑是他头上的一把“剑”,由于身体不好,他当时没有上诉,也没有申诉。
2021年,全国政法队伍教育整顿行动铺开。这一年,看到相关新闻报道的陈书法,下决心反映自己的冤屈。
“我向驻马店市中级法院教育整顿领导小组进行了投诉,很快获得回复。”陈书法说,市中院教育整顿办公室评查后认定,他被判犯非法转让土地使用权罪的案件,存在办案程序严重违法问题。

2021年6月8日,驻马店市法院教育整顿办公室《关于陈书法案的评查结论》显示,本案存在以下执法问题:办案程序严重违法。汝南县人民法院召开审委会讨论案件时,承办人汇报完案件后,院长王某安首先介绍说明本案向县领导汇报过,并明确说明领导的处理意见。
违反了最高人民法院《关于改革和完善人民法院审判委员会制度的实施意见》第十六条“审判委员会发表意见的顺序,一般应当按照职级高的委员后发言的原则进行,主持人最后发表意见”的规定,系办案程序严重违法。本案合议庭根据审委会决定,判决陈书法犯非法转让土地使用权罪,免予刑事处罚,罪刑严重失衡。

驻马店市中院将评查结论反馈给汝南县法院,要求其依法纠正或补正。
6月23日,陈书法向汝南县法院递交《刑事申诉书》。11月24日,汝南县法院决定,由该院另行组成合议庭进行再审。
华商报大风新闻记者多次尝试联系王某安,未获回应。
洗刷冤屈——
联营合作开发不是非法转让土地使用权行为
驻马店中院维持汝南县法院再审无罪判决
2025年5月19日,汝南县法院出具《刑事判决书》,判决撤销汝南县法院2011年11月30日的刑事判决,陈书法无罪。

陈书法说,宣判后,汝南县检察院提起了抗诉。同年7月24日,驻马店市中院公开开庭审理该案。
驻马店市中院出具的《刑事裁定书》显示,驻马店市检察院认为,东湖公司未缴纳全部土地出让金;其按照转让协议的约定只收取固定收益金,不承担经营风险,陈书法以牟利为目的,应依法认定非法转让土地使用权罪等。支持汝南县检察院抗诉,建议二审法院依法改判。
“法院综合评判”部分提及,汝南县政府以土地出让金抵偿欠付东湖公司的工程款,履行了合同约定,且为东湖公司办理了国有土地使用证,县财政局给东湖公司开具了收到土地出让金9500万元的正式收据。东湖公司已不欠付土地出让金,应视为土地出让金已缴纳完毕。
东湖公司签署的联营合作协议,明确约定了双方的权利义务,并非只收取固定收益、不承担经营风险,不易认定为土地使用权转让合同,而应为联营合作开发协议。
综上,东湖公司以签署的联营合作协议书的模式进行联营开发,该模式并未被法律禁止,且联营合作后并没有改变涉案土地性质,土地使用权依然在东湖公司名下,且合同约定东湖公司应承担相应的义务及违约责任,在性质上,联营合作开发行为也不是非法转让土地使用权的行为,依法不符合非法转让土地使用权罪的构成要件。
驳回抗诉,维持汝南县法院再审一审判决。

事有蹊跷——
东湖公司的土地疑被以“东湖公司”名义开发
有居民已经办理了不动产权证
2026年3月,华商报大风新闻记者前往汝南县,在汝河南路附近,可以看到汝河的两岸植被茂密,部分区域设置了凉亭,汝河河面波澜不惊,不少市民在两岸的公园游玩、钓鱼。沿河两岸,已经建设了多个小区。

东湖公司当年负责汝南项目的负责人感慨:“汝河两岸的护坡、平台、凉亭,都是我们当年修建的。两岸建设的小区,不少都建在我们的地上。”

多名当地居民告诉记者,虽然记不清楚河道治理的具体时间,但在河道治理前,县城不少污水都会直接排进汝河。
走访过程中,华商报大风新闻记者注意到,尽管东湖公司已离开汝南县多年,但在其获取的土地上,有已建成的小区,且小区住户办理了房产证。
在已经建成的一个小区里,有市民向记者提供了一份此前拍摄的汝南县不动产登记交易中心2023年12月28日出具的《公告》,其中提及:经县问题楼盘处置化解工作领导小组办公室研究同意,将我县问题楼盘政策窗口期延长至2024年6月30日,望我县问题楼盘小区尚未办理分户不动产证的业主抓紧时间办理,避免错过问题楼盘化解政策窗口期时间,造成后续办理不动产证的不便。

华商报大风新闻记者联系到曾与陈书法联营开发的联营商王某,他说,陈书法被刑拘后,汝南县政府以征地不合法为由,让他补缴了上百万元。后来,他开发了汝南县温泉小区,“小区商品房的出卖人都是‘东湖公司’,2021年前后,有关部门陆续给买房的居民办理了房产证。”
多张《河南省罚没收入统一票据》《暂收条》显示,2009年至2010年,汝南县国土资源局、县公安局、县城建局等土地清查暂存款等事项,票据总金额200万元。



部分票据,印章包括县国土资源局、公安局等
记者获得的王某开发小区一名住户的《不动产权证书》显示,权利性质为“国有出让、市场化商品房”,使用期间“2021年至2091年止”。

另有住户提供了一份2016年的《商品房买卖合同》,显示出卖人为“西安市东湖旅游发展有限公司”,法定代表人“陈书法”,印章为“汝南水岸新城温泉小区售楼专用章”。


仍在维权——
刑事案件国家赔偿申请已获县法院受理
“我希望汝南县政府归还当年夺走的资产”
陈书法说:“从法律的角度,我的冤屈得以洗刷,但我的维权之路只是刚刚开始。”他表示,今年1月,他向汝南县法院提交了共计690余万元的国家赔偿申请。
1月12日,汝南县法院《受理案件通知书》显示,陈书法申请国家赔偿。经审查,国家赔偿申请符合立案条件,决定予以受理。

“除了国家赔偿,我希望能拿回被汝南县政府以协议的方式拿走的土地、资产与项目。”陈书法说,当年签订协议,是因为他遭到了威胁,“法院的再审判决很明确,我的联营合作开发模式并不构成犯罪,但为什么当年会被定罪呢?为什么那份不平等协议,是在我第二次取保候审的当天签订?为什么我会在一份严重违反市场逻辑、损害自身利益的协议上签字呢?”
2025年12月2日,陈书法向河南省相关部门进行了投诉。投诉材料提及,自己在汝南县遭遇的冤屈,以及投资后被“以刑夺产”的遭遇,希望汝南县政府依法归还通过非法手段处分的东湖公司项目资产、土地权益及孳息。
截至2026年3月19日,陈书法方面未获得河南省相关部门的回应。
陈书法的代理律师、北京市中闻律师事务所合伙人王维维表示,过去十多年,在刑事案件未获纠正之前,陈书法很难就当年在羁押、取保背景下签署的《协议书》以及由此引发的资产处置,启动真正有效的救济。
王维维说,如今,陈书法摘掉了“有罪”的帽子,其下一步的维权重点,是在无罪结论的基础上,依法确认当年协议系在不当压力下形成,推动撤销或变更,并追讨被处置的土地、项目资产及相应孳息;能原物返还的尽量返还,确需变价的依法评估补偿并计付合理利息。
陕西省法学会民法学研究会副会长刘东晨指出,涉案的县政府和房地产公司于2009年12月28日签订的《协议书》是典型的民事权利和民事义务,而这些民事权利和义务超过了县政府从事民事活动的范围,依法应属于无效合同。因为县政府没有相应的民事权利能力,所以不具备相应的民事主体资格,不能依法享有合同约定的民事权利,不能承担相应的民事义务和责任。
从《协议书》的内容来看,县政府意愿承担了房地产公司对民事第三人的债务。在法律上,这是一种“债务转让”,县政府承担了本当属于房地产公司的债务,这种行为超出了县政府的职权范围,系一种严重违法的行为。
此外,依照法律规定,县政府的财产只能依法来自于财政拨款。协议中涉及的拆迁投资款、基础设施资款和楼盘一旦归县政府所有,将无法入账,成为县政府的账外资产。
各方说法——
原常务副县长:
这是县常委会的集体决定,具体记不清了
一位曾经的县领导:
不少人传,我不能说是,也不能说不是
陈书法谈及当年签订的协议,认为自己遭遇了“以刑夺产”。对此,华商报大风新闻记者同陈书法联系到多名当年时任的县领导、县政府相关部门工作人员。
关于陈书法称被民警带至县商务局,与县政府签订协议,以及其资产如何处置一事——
当年的办案民警杨某直言时间太久,他已经忘了,具体情况也记不清楚,“我最近一直在跟领导说这件事,陈总来要账呢,领导说先审计一下。”当年抓捕陈书法,系按法律程序办事。如今,陈书法改判无罪,他认可法院的判决,“这个案件前期不是错案,是再审改判无罪。改判无罪,是法院的认识问题,尊重法院判决。”
原汝南县政府办一负责人回忆道,虽然他对陈书法与县政府签订的协议没有印象,但正常情况下,这份协议会经过县政府法制办的审核,“这件事应该没有经过分管城建的副县长韩某。”
汝南县原分管城建的副县长韩某表示,他知道陈书法被定罪免刑,但不清楚陈书法与汝南县政府签订协议一事,并称对此事“一无所知”,“这件事谁签的合同,他应该清楚。”
韩某表示,正常应该是时任的县长刘某签字,而非常务副县长毕某德签字。
原县委常委、常务副县长毕某德谈及当年签字一事,表示系当年汝南县委常委会集体决定的,可能是时任县长不在,所以他代表县政府签字。关于这份协议是否具有合法性,毕某德表示,这件事时间久远,他已经想不起来了,具体情况建议调取当年的县委会议纪要。
记者尝试联系当年时任的县长刘某,无果。
关于陈书法所称,自己被迫与汝南县政府签订协议一事——
“在汝南县的开发上,陈书法是汝南的功臣。”一位曾任汝南县委领导职务的知情人士说,当年,县委县政府下决心,一定要把汝河彻底治理,但拿不出那么多钱,陈书法垫资开发很不容易。他不在任后,听说了陈书法的遭遇,问了一些人,都为陈书法抱不平,但细节没人愿意提。
另有曾在汝南县任县领导职务的知情人士表示,2025年底,驻马店市纪委有两名工作人员找到他,询问“陈书法是否曾在汝南遭到迫害”,“我说,这件事在汝南,相当一部分人都是这样传的。我作为领导干部,不能说是,也不能说不是,我只能这么说。他们笑笑,我也笑笑,他们自己理解。”“实际上,我的意思已经表达很清楚了。”
华商报大风新闻记者多次联系汝南县委县政府现任负责人,未获正式回应。
华商报大风新闻记者 张鹏康 编辑 李婧
下一篇
已是最新文章