极目新闻评论员 屈旌
西北大学4月9日发布情况通报:近日,学校关注到网上对于我校文学院教师贾某某涉嫌学术论文抄袭等问题的相关反映,学校高度重视,已成立工作专班,启动调查程序。

贾平凹(左)和贾浅浅(右)

根据此前新闻报道,贾某某其实就是西北大学文学院副教授、陕西省青年文学协会副主席、著名作家贾平凹的女儿贾浅浅。
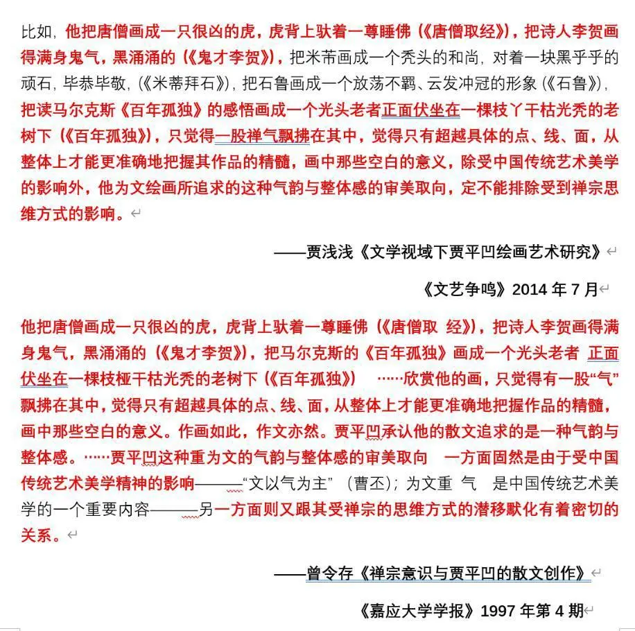
数日前,有博主发帖称,贾浅浅发表于2014年7月《文艺争鸣》的学术论文《文学视阈下贾平凹绘画艺术研究》,涉嫌抄袭四位不同作者已发表的文章。从现有证据看,其抄袭行为昭然若揭,堪称“大抄特抄”“缝合大师”,她将朱良志关于中国画的核心论点挪过来,用来夸赞贾平凹的画作;与曾令存论文的段落大面积雷同,连细节描述都一字不差;论述“笔墨与空白”时,直接挪用季酉辰的论点,仅微调个别词语;开篇的“三阶段论”更是照抄韩羽发表在贾平凹主编杂志上的文章,连极其个人化的比喻都如出一辙。





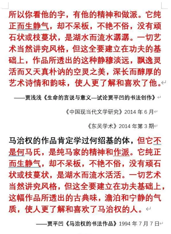
更荒唐的是,她还有另一篇研究贾平凹书法的论文,竟直接复制贾平凹1994年评价书法家马治权作的文字,而且错字连篇,将“米芾拜石”误写为“米蒂拜石”、“常言道”写为“常言到”,研究自己的爸爸,还要“借用”自己爸爸的文章,近水楼台的便利,移花接木的手段,有个好爸爸的“含金量”,在这篇文章里体现得淋漓尽致了。

西北大学既然已经启动调查,那么调查就不能只是表面功夫,有三个关键要点必须查清。
其一,如此大篇幅抄袭的论文何以顺利发表?众所周知,如今就连本科生毕业论文都要经过严格“查重”,贾浅浅的论文“查重率”高得离谱,却能登上核心期刊,难道是查重系统和期刊审稿机制对她突然失灵,还是背后存在其他隐情?这样的论文作为学术成果公之于世,甚至可以对她进高校、评职称产生助益,学术的公正性和严谨性何在?
其二,贾浅浅两篇涉嫌抄袭论文均以父亲贾平凹为研究对象,而西北大学是贾平凹的母校,与其渊源颇深。研究自己的亲人都不能做到“独立原创”,这是否反映出贾浅浅研究水平不足、学术态度不端正?这样的水平与态度却能频频发表论文,背后是否存在利益勾连?
其三,涉嫌被贾浅浅抄袭的原文之一,作家韩羽的作品《自己与自己斗,其乐无穷——答友人问》,原文首发杂志《美文》主编就是贾平凹,这两件事之间又是否存在千丝万缕的联系?类似的雷同和挪用,又是否只存在于这一篇论文之中?
看来,有必要对贾浅浅的学术成果进行全方位的审视和检查。
贾浅浅自进入文坛、学术界以来,争议从未间断。此前,她的部分诗歌因语言粗鄙、充斥低俗意象,被网友称为“屎尿体”,至今依然被网友群嘲。
2022年,她进入中国作家协会拟发展会员公示名单,因争议巨大最终未入选。2025年,她在西北大学官网更新个人简历时,本科学历年限前后矛盾、随意调整,引发公众对其学历真实性的质疑。
而面对所有争议,贾浅浅和贾平凹保持了长久的、一致的沉默,就连此次如此严重的涉嫌抄袭事件,也仍由西北大学出面回应。
不过,西北大学既然表示对学术不端行为“零容忍”,相信就会彻底地、系统地查清真相,这些东拼西凑的论文背后,是否存在着某种“特殊照顾”“圈子文化”?贾浅浅的其他学术成果是否经得起检验?只有对相关问题顺藤摸瓜,查清查透,才能看清楚,究竟是公众对“文二代”抱有偏见,还是贾浅浅的学术之路确实“水太深”。
近年来,多项科研诚信政策文件密集出台,彰显了国家对学术不端行为“零容忍”的鲜明态度。这一态度应公平公正、一视同仁,不因出身、地位、关系而动摇改变。学术研究本应是追求真理的净土,是社会的精神高地,容不得半点虚假和玷污。西北大学是百年名校,贾平凹是全国著名作家,贾浅浅更是风口浪尖上的青年学者,各方都应该拿出魄力,直面质疑,还原真相,如此才能维护学术的脸面。
知识不能通过血缘传播,学术成果更不能直接“继承”,唯有以实际的调查处理捍卫学术诚信,才能破除“天下文章一大抄”的迷思,让真正致力于学术创新的人们看到,成果来自踏踏实实的研究,干干净净的作品,坦坦荡荡的担当,而不是非常厉害的爸爸。
(来源:极目新闻)