11月25日晚间,龙洲股份(002682)发布两则公告,披露其控股孙公司东莞中汽宏远汽车有限公司(下称“中汽宏远”)因买卖合同纠纷涉两起重大诉讼,案件均已由东莞市第一人民法院立案,目前处于一审待判决阶段。


中汽宏远为两起诉讼的被告方,原告分别为东莞巴士有限公司、东莞市城巴运输有限公司,两案涉案金额分别为2.05亿元、2.26亿元,合计涉案金额约4.31亿元。
官网资料显示,东莞巴士有限公司是以经营地面公共交通为主的大型国有独资企业,负责除水乡片区以外东莞市28个镇街的公交运营服务,也是东莞规模最大的公交企业。2014年9月25日开通首条公交线路,经过全市两轮公交资源整合,截至2024年6月底拥有339条线路、5311辆运营车辆。东莞市城巴运输有限公司则是由东莞巴士有限公司100%控股的子公司。

两起诉讼的核心起因均为2018年中汽宏远对外销售的纯电动公交车动力电池故障问题。
事情源于2018年10月,原告东莞巴士有限公司、东莞市城巴运输有限公司均通过公开招标方式,分别向被告中汽宏远采购配置锰酸锂动力电池的纯电动公交车250辆、422辆,生产厂家为微宏动力系统(湖州)有限公司(下称“微宏公司”)。相关合同约定动力电池质保期为8年。
上述纯电动公交车交付后,自2021年10月起,东莞巴士有限公司接收的这批车辆陆续出现动力电池故障或者异常衰减情况,并导致车辆大面积停运。自2021年1月起,东莞市城巴运输有限公司同期采购的422辆同款动力电池的纯电动公交车,部分车辆也出现同类问题并引发停运。
诉讼请求方面,两位原告均要求中汽宏远按此前签订的采购合同及后续达成的故障和解、维修相关协议履行质保义务,赔偿故障车辆停运损失(暂计算至2025年5月31日),支付律师费、担保(保险)费,并要求相关案件受理费、保全费由被告承担。其中,东莞巴士有限公司一案中,东莞市合盈非融资性担保有限公司作为第二被告,被要求在950.2万元担保限额内对中汽宏远的停运损失、律师费等债务承担连带清偿责任。
龙洲股份表示,中汽宏远系公司控股孙公司,由公司全资子公司龙岩市新宇汽车销售服务有限公司持有其51%股权。
中汽宏远已与两位原告就故障车辆质保及维修事宜达成一致并签订相关协议,目前售后维修工作已完成(东莞城巴运输有限公司相关维修工作基本完成),且中汽宏远已于2024年度分别计提了上述250辆、422辆公交车的售后维修相关费用。
龙洲股份表示,将督促中汽宏远就动力电池问题产生的维修费用及停运赔偿损失向微宏公司追偿。
此外龙洲股份披露,截至公告披露日,公司及控股子公司其他尚未披露的小额诉讼、仲裁事项累计涉诉金额为8328.52万元,占公司2024年度经审计净资产的7.16%,除该部分及本次披露的两起重大诉讼外,无其他应披露未披露的诉讼、仲裁事项。
对于本次诉讼对公司业绩的影响,龙洲股份称,因案件尚未判决,判决结果存在不确定性,故对公司本期利润或期后利润的影响暂无法确定。
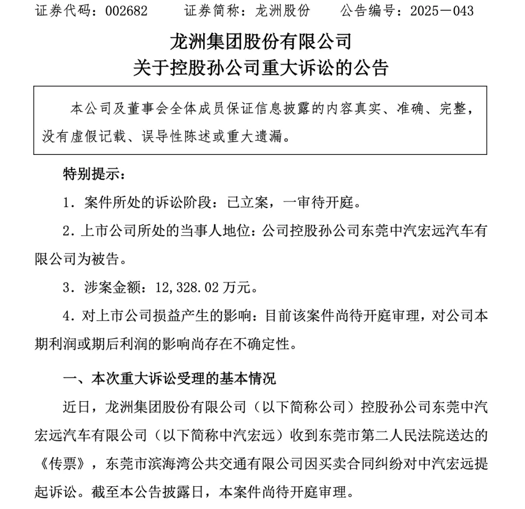
值得一提的是,中汽宏远因相关问题已遭起诉。今年8月5日,龙洲股份公告称,近日,公司控股孙公司东莞中汽宏远汽车有限公司(以下简称中汽宏远)收到东莞市第二人民法院送达的《传票》,东莞市滨海湾公共交通有限公司因买卖合同纠纷对中汽宏远提起诉讼,涉案金额1.23亿元。
2019年9月,东莞市滨海湾公共交通有限公司通过公开招标方式,向中汽宏远采购配置锰酸锂动力电池〔生产厂家为微宏公司〕的纯电动公交车166辆,双方于2019年9月10日签订《东莞巴士有限公司2019第一批714辆纯电动车辆采购项目(二次采购)合同书(包B)》及其附属协议,该份主合同及其附属协议均约定车辆动力电池的质量保证期为8年。
上述合同签订后,中汽宏远累计向东莞市滨海湾公共交通有限公司交付车辆166辆配置微宏公司生产的锰酸锂动力电池的纯电动公交车,但自2021年9月开始,该部分车辆陆续出现动力电池故障或者异常衰减情况,并导致车辆大面积停运。

东莞市滨海湾公共交通有限公司鉴于目前的实际情况,依据上述合同约定及我国的法律规定,要求中汽宏远履行质保义务、赔偿故障车辆停运损失、支付原告律师费、担保(保险)费。同时,东莞市滨海湾公共交通有限公司认为东莞市合盈非融资性担保有限公司于2019年9月4日就原告和中汽宏远签订的案涉合同出具《不可撤销履约保函》,在担保限额1260.85万元的范围内,为中汽宏远履行案涉两份合同提供连带责任担保,应在其承诺的担保限额范围内,对中汽宏远应承担的案涉债务承担连带清偿责任。
龙洲股份表示,中汽宏远已于2024年度计提该166辆纯电动公交车的售后维修相关费用,公司将进一步督促中汽宏远就微宏动力电池问题所产生的售后维修费用以及因车辆停运造成的赔偿损失等,向微宏公司进行追偿。
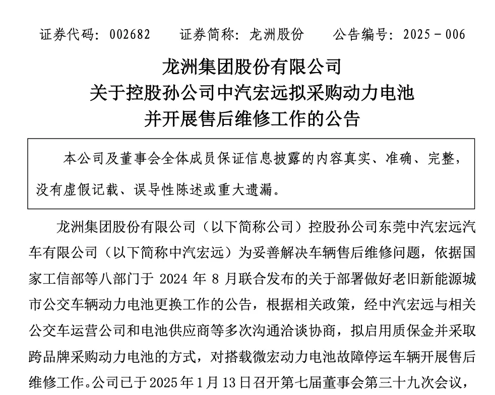
据今年1月披露的售后维修工作公告,中汽宏远于2018年和2019年先后销售给东莞巴士有限公司、东莞市城巴运输有限公司、东莞市水乡新城公共汽车有限公司、东莞市松山湖公共交通有限公司和东莞滨海湾公共交通有限公司共1196辆搭载微宏公司的锰酸锂快充动力电池的宏远牌纯电动公交车。上述车辆因出现动力电池故障,已导致938辆公交车陆续停驶。

据公开资料,龙洲集团股份有限公司于2003年成立,业务覆盖现代物流、汽车制造与销售服务、汽车客运与站务服务、成品油与天然气销售等,2012年6月在深交所挂牌上市。
业绩方面,龙洲股份已连亏三年,今年前三季度亏损扩大。2022年至2024年,龙洲股份分别净亏损7922.69万元、3.52亿元、3.48亿元。

2025年前三季度,公司营业收入为18.25亿元,同比下降26.61%;归母净利润为-9563.57万元,同比下降32.45%;扣非归母净利润为-1.16亿元,同比下降44.24%。
二级市场上,截至11月25日收盘,龙洲股份上涨2.76%,报5.59元/股,总市值约31.44亿元,今年来公司股价累计上涨超32%。

来源 | 每日经济新闻