近日,著名作家贾平凹之女、西北大学文学院副教授贾浅浅的学术诚信问题引发广泛关注。
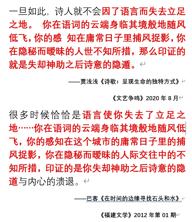
都市现场记者注意到,网友“抒情的森林”(以下简称“森林”)再次发出比对帖显示,贾浅浅2020年8月发表在核心期刊《文艺争鸣》的论文《诗歌:呈现生命的独特方式》,多个段落与朱必圣撰写的《祝福诗人——关于诗歌与诗人哈雷》以及诗人巴客的两篇文章高度雷同,部分语句一字未改。
图片来源:网友“抒情的森林”记者在知网、Paper YY查询发现,贾浅浅的《诗歌:呈现生命的独特方式》一文系其攻读博士期间于2020年8月发表;而朱必圣的《祝福诗人——关于诗歌与诗人哈雷》收录于2011年9月出版的著作《诗歌哈雷》中。
图片来源:知网
图片来源:Paper YY
值得关注的是,贾浅浅与朱必圣曾在学术刊物上曾有过“交集”。
据公开信息显示,朱必圣评价贾浅浅诗集《椰子里的内陆湖》的文章《澄明的诗意》,与贾浅浅涉嫌抄袭的论文同期发表在《文艺争鸣》2020年8月刊。
这期《文艺争鸣》杂志开设“贾浅浅评论小辑”,并集中刊载了五篇对贾浅浅诗歌的评论文章,朱必圣的文章是其中之一。
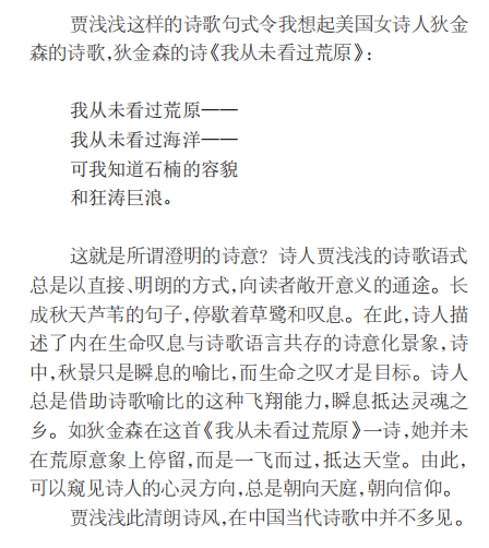
朱必圣在文章中称,贾浅浅的诗歌句式让他想起美国女诗人狄金森,“诗人贾浅浅的诗歌语式总是以直接、明朗的方式,向读者敞开意义的通途。贾浅浅此清朗诗风,在中国当代诗歌中并不多见。”
该期杂志出版已5年多,读者如果回头看可能会发现,该期杂志疑似出现“诗论研究对象本人(贾浅浅)抄袭诗论作者(朱必圣)旧作,被抄袭对象点赞抄袭者最新诗作”的“争鸣”。
图片来源:知网
图片来源:《文艺争鸣》杂志官网
据福建日报海峡网此前报道,曾有记者联系过朱必圣,但对方婉拒了采访。
图片来源:知网
此外,诗人巴客发表于2012年《福建文学》第01期的文章《在时间的边缘寻找石头和水》,有多段高度雷同的内容也出现在贾浅浅读博期间发表的《诗歌:呈现生命的独特方式》文中。
图片来源:《福建文学》
图片来源:“抒情的森林”公开资料显示,贾浅浅从陕西师范大学硕士毕业后,2018年9月,回到母校西北大学文学院任教并攻读博士学位,2024年12月获得博士学位。

截至目前,贾浅浅本人未就其论文涉嫌抄袭一事进行回应,西北大学暂未公布调查进展;贾浅浅曾经任教和攻读硕士学位的西安建筑科技大学、陕西师范大学,以及期刊《文艺争鸣》方面均未对此发声。
