【文/观察者网专栏作者 关心】
4月9日,西北大学发布通报,对该校教师贾某某涉嫌学术论文抄袭等问题启动调查。贾某某即贾浅浅,她的另一个身份更为知名——贾平凹女儿。

贾平凹与贾浅浅
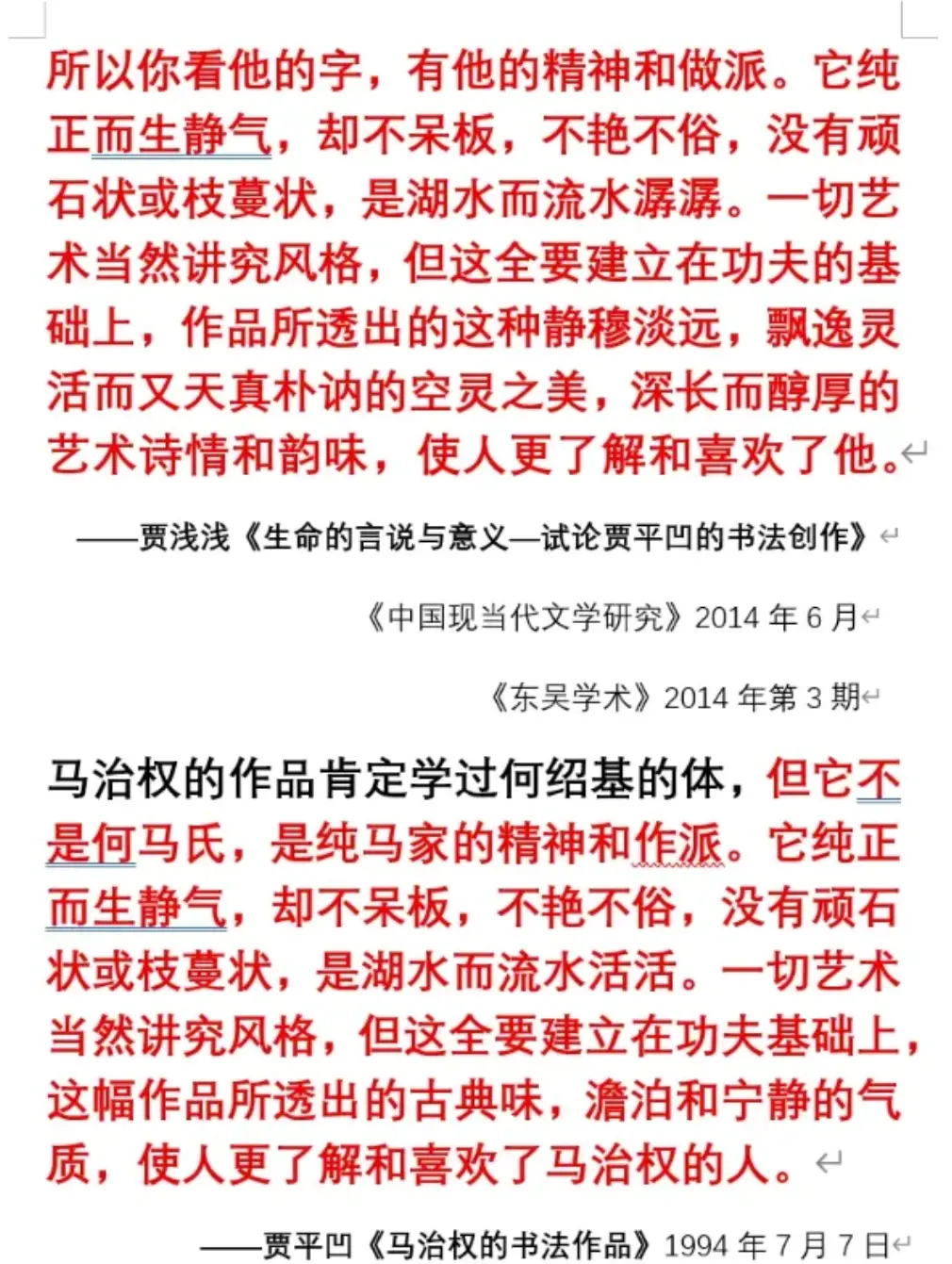
巧合的是,女儿论文涉嫌抄袭对象竟然是其父亲贾平凹。据媒体报道,鉴抄博主“抒情的森林”曝光,贾浅浅于2014年6月发表的论文《生命的言说与意义一试论贾平凹的书法创作》中部分内容,与其父贾平凹1994年发表的《马治权的书法作品》一文高度相似。贾平凹评述书法风格的语句,被女儿贾浅浅照搬用来评述贾平凹。

在这一事件中,作为论文作者的贾浅浅,无疑承担首要责任。若相关问题属实,则已触及学术规范与职业操守的底线。同时,学术期刊的审稿机制是否尽责,也有必要接受审视。
除此之外,一个不容回避的事实是,贾平凹在这一事件中的特殊位置。作为中国当代重要作家,他与西北大学长期保持密切联系,既是校友,也曾受聘任教,相关研究机构与文学馆亦以贾平凹的名字命名设立。2015年西北大学成立贾平凹研究中心,2020年西北大学贾平凹文学馆在太白校区开馆。贾浅浅的学术路径与研究方向,与其父亲存在高度关联。贾浅浅为西北大学文学院副教授,其本科、博士均就读于此,发表的多篇论文、学术课题也是以贾平凹为主题。
正因如此,当事件涉及学术规范与原创性问题时,公众难免期待这位享有盛誉的作家能够作出回应。文学家以原创为生命,贾平凹理应表明态度,尊重文学的原创性,坚守学术的尊严。